IT Facility Network Operation Centre "NOC"

logo

logo

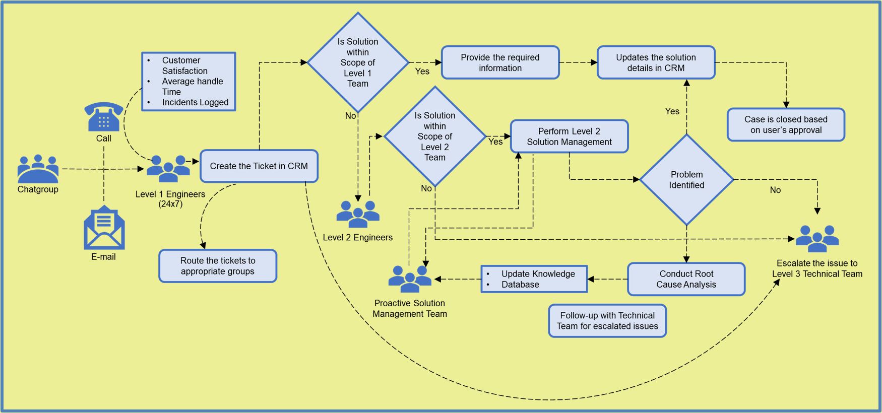
Customer Services Process Flow with Technology Support

logo

IT Help Desk System (Incident & Request)

logo

logo

logo